9月9日,泉州市丰泽区人民政府发布了关于国道G324线泉州大桥及接线扩宽改造工程丰泽段房屋征收补偿安置实施方案征求意见的通告。

据悉,本项目丰泽段征地拆迁范围涉及丰泽区泉秀街道灯洲社区(主要为居民区及沿街店铺)、鲤城区临江街道隘南社区(主要为居民区、沿街店铺以及1座宝海庵),项目沿线占用土地以建设用地为主。涉及征用土地58.65亩,拆迁房屋20174平方米,电力电讯13.2公里。

国道G324线泉州大桥及接线扩宽改造工程丰泽段房屋征收范围
国道G324线泉州大桥及接线扩宽改造工程丰泽段房屋征收补偿安置实施方案(征求意见稿)













附件
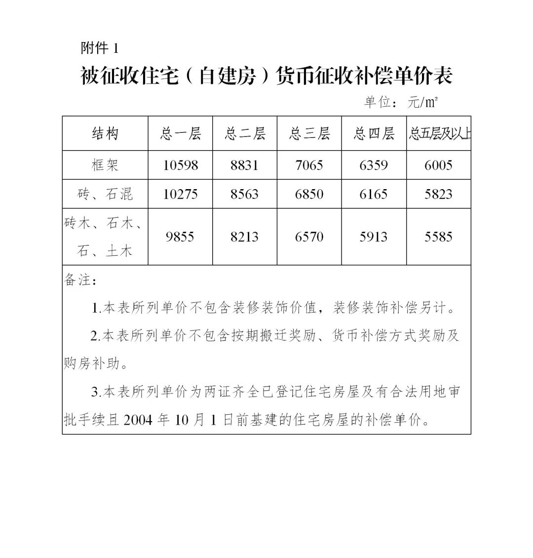
1、被征收住宅(自建房)货币补偿单价表
2、集资房、房改房货币征收补偿单价表
3、被征收住宅(自建房)装修分类及补偿单价表
4、集资房、房改房装修分类及补偿单价表
5、被征收房屋材料费补贴单价表
6、附属物补偿表










关于泉州大桥扩宽改造工程
国道G324泉州大桥及接线扩宽改造工程,起点位于鲤城区临江街道和丰泽区泉秀街道宝洲路与温陵路平交口,终点位于晋江市池店镇衔接已建成的桥南互通。项目总投资59516.2010万元,建设年限24个月:2020年11月~2022年10月。
建设内容:拟利用老路扩宽将接线道路宽度改造至37.10米、桥梁宽度38.76米的双向六车道。工程完成后,设计速度为60km/h,按二级公路标准进行建设。项目建设内容包含桥梁838m/1座,涵洞2道,平交口1处,路基路面工程,市政工程,交通安全设施。