征收补偿安置方案出炉!泉州市区这里主干道北拓工程即将启动_海西地产网

海西地产网

征收补偿安置方案出炉!泉州市区这里主干道北拓工程即将启动

2021-09-29 09:46来源:未知作者:林荣凯浏览:我要分享:

9月25日

丰泽区人民政府发布

《新华路北拓及纬三路工程项目房屋征收补偿安置实施方案(征求意见稿)》
工程项目位于北峰—丰州组团内
总用地面积约673亩

被征收各类住宅补偿单价
最高9444元/㎡

图片

 

01

被征收各类住宅货币征收补偿单价

图片

 

02

被征收各类住宅材料费补贴单价表

图片

 

03

 

企业厂房、仓库及其他配套用房补偿单价

图片

04

搬迁补助费和临时过渡补助费标准

图片

05

设备搬迁补助标准

图片

06

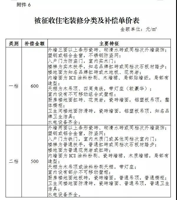
被征收住宅装修分类及补偿单价表

图片
图片

07

附属物补偿表

08

新建安置房价格及装修、设施标准

 

图片

 

 

征求意见稿全文如下

新华路北拓及纬三路工程项目房屋征收补偿安置实施方案(征求意见稿)

 

新华路北拓及纬三路工程项目位于北峰—丰州组团内,总用地面积约673亩(具体见新华路北拓及纬三路工程项目征收范围图)。为切实改善周边居民的居住条件,维护公共利益,积极稳妥推进房屋征收补偿安置工作,保障被征收房屋所有权人的合法权益,根据《中华人民共和国土地管理法》、国务院《国有土地上房屋征收与补偿条例》、《福建省实施办法》等法律、法规及《泉州市国有土地上房屋征收与补偿规定》等文件的规定,结合本区域实际情况,制定本方案。

第一部分总则

一、征收补偿对象及补偿方式

1.征收范围:以区政府出具并经泉州市自然资源和规划局审核的征收范围图为准。

2.征收补偿对象:凡在本征收范围内被征收房屋的所有权人为被征收人。房屋征收部门应与被征收人签订征收补偿安置协议。

3.补偿方式:住宅房屋分为产权调换、货币补偿、部分产权调换与部分货币补偿相结合三种方式,鼓励被征收人选择货币补偿。店面、企业厂房、仓库及其他配套用房实行货币补偿。

4.性质、用途认定依据:以《土地使用证》、《房屋所有权证》登记的用途或规划、土地管理等部门颁发的合法有效文件为依据。

5.面积测算依据:面积测量由具有房地产测绘资质的测量单位,依据国家、省、市现行房地产测绘技术规范计算。

(1)对本方案中所列价格无异议、在征收决定公告规定的期限内签订协议并按时搬迁的,其被征收房屋(只针对住宅房屋)除按国家现行的房地产测量规范计算建筑面积外,有下列情况的可优惠计算征收面积:

围墙上的大门雨披按50%计算征收面积。

利用坡屋顶空间作为阁楼的建筑,其楼底高度在2.2米以上,阁楼层高在1.6米以上的部分按50%计算征收面积(层高在1.6米以下的部分按附属物给予补偿)。

通往屋顶的风楼,层高超过2.2米的,按100%计算征收面积(层高低于2.2米的,按附属物给予补偿)。

房屋顶层合法建筑面积为底层合法建筑面积1/3以内的(含),不计入总层数。

(2)对本方案中所列价格有异议、未在征收决定公告规定期限内完成签订协议并按时搬迁的,其被征收房屋建筑面积按国家现行房地产测量规范计算,不再适用上述计算面积的优惠办法。

二、征收组织实施机构

1.房屋征收部门:泉州市丰泽区住房和城乡建设局。

2.征收实施单位:按属地原则,由项目所在地北峰街道办事处承担房屋征收与补偿的具体工作。

三、签约期限

签约期限以丰泽人民政府《新华路北拓及纬三路工程项目房屋征收公告》规定的时间为准。

四、工作流程

基本流程分为入户宣传、对未经登记的建筑进行调查认定处理、实地测量、面积核对、签订协议、腾空验收、财务结算(住宅房屋选择产权调换发放选房号)、建筑物拆除、工程建设、选取安置房、回迁。被征收人应及时提供身份证、户口簿、产权证明材料,配合工作人员办理补偿安置相关工作。

五、安置地点

就近地段新建安置房或市、区两级提供的存量安置房源,实行等价值置换。安置房建设标准按住宅设计规范建设(安置房装修及设施标准详见附件8)。

六、被征收房屋补偿价格确定办法

1.被征收房屋补偿价格确定:1.被征收房屋补偿价格确定:根据泉州市人民政府办公室《关于推进房屋征收货币化安置工作的若干意见》(泉政办[2017]28号)的规定,委托五家具有相应资质的评估机构进行基准价评估作为本方案补偿参考价,房屋征收部门根据本方案与被征收人协商确定补偿。选择产权调换的,根据本方案结算差价。

2.分户补偿评估价:对本方案所列房屋价值有异议的,可由依法选定的房地产价格评估机构对被征收房屋价值进行评估,评估结果作为补偿依据(选择分户评估的不得再以基准价价值补偿)。选择产权调换的,还应对安置房房屋价值同时进行评估,并计算、结清被征收房屋价值与用于产权调换房屋价值的差价。

被征收人或者房屋征收部门对房屋评估价值有异议的,可以自收到估价报告之日起10日内向原房地产价格评估机构申请复核。对复核结果仍有异议的,可以自收到复核结果10日内向市房地产价格评估专家委员会申请鉴定。

第二部分房屋权属认定和处理办法

七、被征收住宅房屋产权手续认定办法:

(一)已登记的住宅房屋的认定和处理办法

已登记的住宅房屋:指持有有效土地使用权证及房屋所有权证的产权手续完整的住宅房屋,按其所载面积计算补偿安置。

(二)未登记的住宅房屋的认定和处理办法

未登记的住宅房屋严格按照市政府《中心市区国有土地上对未经登记建筑调查认定处理意见》(泉政办〔2015〕112号)办理。

1.未经登记的建筑有下列情形之一的,且属一户一宅对象的住宅房屋,三层以下部分(含三层)可按原批准面积给予补偿:

(1)“土改”时县级以上人民政府颁发的《土地房产所有证》记载的住宅房屋;

(2)1987年1月1日《中华人民共和国土地管理法》实施前,经生产队(村民小组)、大队(村委会)、公社(乡、镇)三级批准基建的住宅房屋;

(3)1987年1月1日《中华人民共和国土地管理法》实施后至1995年12月25日泉州市人民政府《关于泉州市城市规划区范围内实行统一规划管理的通知》(泉政〔1995〕综309号)实施前,经县级政府批准使用耕地基建的或经乡(镇)级政府批准使用空闲杂地基建的住宅房屋;

(4)1995年12月25日泉州市人民政府《关于泉州市城市规划区范围内实行统一规划管理的通知》(泉政〔1995〕综309号)实施后,经泉州市城乡规划行政主管部门批准基建的住宅房屋;

(5)持有市、区土地清查手续及发票(原件)的住宅房屋;

(6)征收属市(县、区)政府建设项目二次安置自建的住宅房屋;

(7)征收属市(区)委、市(区)政府定点新村建设、旧村改造项目自建的住宅房屋;

(8)根据市委办、市政府办《泉州市违法占地、违法建设认定及分类处置的指导意见》(泉委办发〔2014〕16号)的规定,补办基建审批手续的住宅房屋。

2.对于基建手续不完整的未经登记建筑,但属一户一宅对象的住宅房屋,被征收人在征收决定规定的签约期限内签定协议并搬迁的,可本着尊重历史的原则,分类给予补偿。

3.未经批准扩建或基建的未登记建筑的认定处理以三层(含三层)为限,三层以上部分一律不认为可补偿面积。按期签订协议并搬迁的,2008年版国土航拍图有体现的给予材料费补贴。

4.2008年版国土航拍图没有体现的违建住宅房屋一律不予补偿,其建筑用地按土地征收标准予以补偿。

八、未经登记经营性用房的认定和处理办法

持有合法用地手续,但未经规划、国土、住建部门等行政机关批准,位于主、次干道等作为商业或服务业的房屋,具备店面门面结构连续经营三年以上且征收期间仍在经营,并持有合法的工商营业执照或税务登记证的,可按规定认定为未经登记的经营性用房。

九、厂房、仓库及其他配套用房的认定和处理办法

对有合法用地基建审批手续的企业用房,按其产权登记手续所载面积计算补偿(详见附件3);对持有合法用地审批手续而未登记企业用房2004年10月1日前基建的,按实际面积认定计算为可补偿面积,2008年版国土航拍图有体现的企业用房,给予一定的材料费补贴;2008年版国土航拍图没有体现的企业用房一律不予补偿。

第三部分货币补偿及优惠奖励办法

十、基本原则

被征收房屋货币补偿总额包括被征收房屋价值补偿(含土地补偿、建安费用补偿和装修装饰补偿)、被征收人搬迁补助、临时安置补助及相关奖励款项等。征收人可以选择按本方案所列相应类别房屋的基准价格进行货币补偿,也可以要求进行分户评估,按分户评估结果结合产权调查认定规定进行货币补偿。

十一、货币补偿标准

采取基准价格补偿的,被征收房屋价值补偿单价(含土地)分类补偿标准如下:

1、住宅的补偿标准:本方案第七条所列各类住宅房屋按相应补偿单价计算(详见附件1)。被征收房屋装修补偿单价单独计算(详见附件6)。

2、未经登记经营性用房的补偿标准:

位于主、次干道,利用房屋改为经营性用房的,按认定面积给予一次性终止经营补贴。

经营性用房进深以原建筑结构临街或临主要道路第一层第一自然间计算,进深最多不得超过8米。

3、企业用地的补偿标准:

(1)经批准并办理的国有出让土地使用权证的企业用地,按实际征收用地面积给予43.67万元/亩补偿,并注销被征收面积;

(2)经批准并办理国有划拨土地使用权证的企业用地,按实际征收用地面积给予31万元/亩补偿,并注销被征收面积;持有集体土地使用权证的企业用地或取得原鲤城区政府批准的用地批复,按22万元/亩给予补偿;

(3)被征收未办理审批手续的企业用地,只持有向社区征用土地手续的,并付清全部征地款,在2004年10月1日前办理完结征地手续的,按该地段集体划拨用地基准地价的80%给予补偿;在2004年10月1日之后办理完结征地手续的,其土地补偿费按耕地征用标准补偿,并给予2万元/亩土地平整费补贴。此笔款项中的土地补偿可由社区委托企业单位代领,企业单位应提供社区开具的委托书。

(4)在规定征收期间内签订协议并搬迁腾空的企业,持有合法用地国有(或集体)出让、划拨土地每亩按相应补偿标准10%给予货币补偿方式奖励。

4、厂房、仓库及其他配套用房的补偿标准

按认定可补偿面积,并依据对应结构及类别给予货币补偿(详见附件3)。

十二、货币补偿优惠奖励办法

货币补偿优惠奖励办法依照市政府《在中心市区国有土地上实施房屋征收补偿的指导意见》(泉政办〔2015〕112号)办理。其中:

1.对在签约期限内全部选择货币补偿方式、签订协议并搬迁的被征收人,给予每平方米被征收住宅房屋评估价值单价20%的货币补偿方式奖励;对征收非住宅房屋给予每平方米评估价值单价10%的货币补偿方式奖励。

2.属民政部门认定的低保对象且在中心市区无其他住房的被征收人,其全部选择货币补偿方式,若其被征收房屋人均建筑面积不足20平方米,则被征收房屋价值补偿款按人均建筑面积20平方米补足。“人均”的计算公式为:人均建筑面积=认定的可以补偿建筑面积÷征收决定作出前被征收房屋户口簿记载的人口数(被征收房屋户口簿记载的人口需为被征收房屋所有权人的直系亲属且为常住人口)。

第四部分住宅产权调换结算及保障办法

十三、基本原则

依法实行房屋等价置换,即先计算货币补偿,再进行有条件限量等价值产权调换。

1.持有登记完整房屋产权手续的,可以按其办证面积申请产权调换;

2.未办理房屋所有权登记手续的,根据《土地管理法》《城乡规划法》等法律法规有关规定,严格按“一户一宅”控制产权调换面积,合理控制被征收人选择房屋产权调换的面积,原则上被征收房屋选择产权调换的部分以用地面积120㎡(使用山坡地或杂地建设的房屋,其认定可以产权调换的用地面积最高为150㎡),建筑层数三层以内(含三层)为限被征收人选择房屋产权调换的,超过部分实行货币补偿。

十四、产权调换结算办法

对在签约期限内签订协议并搬迁的被征收人,按以下办法进行结算:

1.本方案就近地段建设的新建安置房评估基准价格为10164元/㎡。在签约期限内签订协议并搬迁,选择产权调换的安置房优惠后的结算价格为6296元/㎡。

2.根据本方案可选择产权调换的房屋,按补偿单价计算的补偿价值应在选房时结算,但房屋补偿价值超过安置房价值部分的金额,可与附属物(清点的附属物单价详见附件7)等补偿款按规定发放。

3.原则上每个产权户(即每个选房号)所选安置房屋面积应与其可产权调换的安置面积一致。但因安置房户型、结构等原因,安置房建筑面积超过其可产权调换的安置房屋面积的在20㎡以内(含20㎡),按6296元/㎡计算;超过20㎡(不含20㎡)以上的部分,按该区域即时市场价格结算。

十五、产权调换选房办法

实行“先签订协议并搬迁腾空,先选房”原则。由征收单位发给《房屋搬迁腾空验收登记表》,经公示无异议后,被征收人凭《房屋搬迁腾空验收登记表》,换取《征收补偿安置证顺序号》。安置时被征收人凭《征收补偿安置证顺序号》按顺序选房并签订选房安置协议。

十六、住房困难户保障办法

根据有关政策结合实际情况,对在搬迁期限内签订协议并按期搬迁的,依据相关规定予以办理。

第五部分搬迁费、临时安置费和停产停业补助费标准

十七、搬迁奖励

对在签约期限内签订协议并搬迁的被征收人,房屋征收部门可以给予每产权户最高5万元(安置面积80㎡以上含80㎡)的按期搬迁奖励。

十八、搬迁费标准

1.住宅:按经认定的建筑面积计算,标准为 5 元/㎡·次(详见附件4)。被征收人选择货币补偿的,发放一次搬迁费;被征收人选择产权调换的,发放两次搬迁费。

2.企业厂房:按经认定的建筑面积计算,标准为6元/㎡·次,发放一次搬迁费(详见附件4)。其中,(1)对于可恢复使用的设备由被征收人处置,按标准给予补助(详见附件5)。(2)对于因搬迁丧失使用功能的大型、特种机器设备,由被征收人提出申请,经现场核实后,由具有相应资质的评估公司进行评估,根据评估结果进行补偿。

十九、住宅的过渡方式

由被征收人领取临时安置补助费自行过渡。被征收人确实无法自行过渡的,由征收人提供周转用房,不再发放住宅临时安置补助费。

二十、住宅临时安置费标准

1.临时安置补助费标准为8元/㎡·月(详见附件4)。选择期房产权调换的,按拟安置的建筑面积计算,自被征收人签订协议并腾空房屋之日至征收部门交房之日止;临时安置费不足1600元/月·户的,按每月每户1600元发放。选择货币补偿或现房产权调换的,按可货币补偿面积计算,一次性给予6个月的临时安置费。

2.除不可抗力外,过渡期限超出36个月的,从逾期之日起,房屋征收部门应当向自行过渡的被征收人支付双倍临时安置费。享受临时安置费每月每户1600元保障的,遇逾期安置的,若按实际征收的面积双倍计算,临时安置费超过以上优惠标准的,按实际征收面积重新核准临时安置费;不超过优惠标准的仍按原标准执行,不予双倍补助。遇逾期安置的,对使用周转用房的被征收人按规定标准支付临时安置费。

二十一、企业厂房的停产停业补助费标准

征收房屋造成停产停业的,停产停业损失的补偿标准被征收人可选择以下标准之一进行补偿:

1.根据税务、统计部门提供的经营者近3年平均净利润确定;

2.按经认定的建筑面积计算,企业厂房标准为18元/㎡·月,并一次性给予6个月的补偿。

第六部分补偿决定

二十二、补偿决定

房屋征收部门与被征收人在规定的签约期限达不成协议的,或被征收房屋所有权人不明确的,由房屋征收部门报请作出房屋征收决定的丰泽区人民政府作出补偿决定。补偿决定认定的补偿金额以经鉴定认可的评估结果作为依据,被征收人不再享受本方案规定的优惠奖励办法。

第七部分附则

二十三、其他类型建筑的补偿办法

征收中涉及军事设施、学校、党政机关办公用地可依法依规采取用地置换的办法;不可移动文物、历史建筑、传统风貌建筑等其他房屋,依据有关法律、法规处理;祠堂、宫庙按统规自建处理。

二十四、适用范围

本方案自征收公告发布之日起实施,未尽事宜按相关法律、法规的规定执行。

本方案只适用新华路北拓及纬三路工程项目土地房屋征收补偿安置,不作为其它项目征收补偿安置的依据。

鉴于片区房屋征收工作的延续性、可操作性,本方案与北峰街道辖区范围内以往房屋征收惯例不一致的,提请市、区项目建设指挥部研究确定。

二十五、本方案解释权归丰泽区住房和城乡建设局。

附件:1.被征收各类住宅货币征收补偿单价

2.被征收各类住宅材料费补贴单价表

3.企业厂房、仓库及其他配套用房补偿单价

4.搬迁补助费和临时过渡补助费标准

5.设备搬迁补助标准

6.被征收住宅装修分类及补偿单价表

7.附属物补偿表

8.新建安置房价格及装修、设施标准

2021年9月24日

 

 

 

此前在8月24日,泉州市丰泽区人民政府发布《关于确定新华路北拓及纬三路项目征收范围的通告》。其中,纬三路征地面积约206.64亩,新华路北拓征地面积约466.45亩(含与纬三路交叉口),共计征地面积约673.09亩。

图片

纬三路征地面积约206.64亩

图片

新华路北拓征地面积约466.45亩(含与纬三路交叉口)

今年3月,泉州市公共资源交易信息网发布了新华路北拓及纬三路工程设计招标公告,建设地点位于泉州市丰泽区北峰,据悉,新华路南起北清东路,北至东西大道,全长约4.2km,道路红线宽度50m;纬三路西起经三路,东至普贤路,全长约2.1km,道路红线宽度40m。项目投资总额人民币约68805万元。目前项目已由中誉设计有限公司成功标得。

图片

主要建设内容包括道路工程、桥涵工程、地道工程、给排水工程、电气工程、管线工程、地道工程、交通工程、绿化工程等。具体以招标人提供的相关资料及红线图为准。

图片

新华路北拓及纬三路工程属于泉州中心城区路网工程,已列入2021年泉州市重点项目名单这两条道路建成后,将有利于增强古城区与北峰片区、泉州动车站综合枢纽交通联系,助力北峰片区开发建设。

团购楼盘:
姓名:
手机号码:
请自觉遵守评论服务协议,严禁发布色情、暴力、反动的言论。
文明上网,理性发言
表情

独家报道

更多

楼市快讯

更多

泉州新闻

更多

推荐楼盘

楼盘名称 均价(元/㎡)
建发泉州湾海17178元/㎡
莲花禧上16800元/㎡
中海臻如府23000元/㎡
国贸江南璟上17000元/㎡
国贸天琴樾24980元/㎡
建发·璞云待定
建发璞玥云山待定
保利·湖心璞悦17178元/㎡
保利隆恩清源瑧悦24998元/㎡
华越·江璟14853元/㎡